FemViewer::ViewManager Class Reference

#include <ViewManager.h>

Collaboration diagram for FemViewer::ViewManager:
Collaboration graph
[legend]

List of all members.

Public Types

enum  ViewResetMode { ViewReset_None, ViewReset_BBoxOnly, ViewReset_FullReset }

Public Member Functions

 ViewManager (int destWidth=DFLT_IMAGE_WIDTH, int destHeight=DFLT_IMAGE_HEIGHT)
 ~ViewManager ()
void Init (const BBox3D &pBBox)
void Reset ()
void AddView (const View &pView)
void AddStatusMsg (const std::string &msg)
void ClearStatusMsg ()
void Display (const Tile &pTile)
void DisplayCallback ()
GraphicDataGetGraphicData ()
GraphicsSettingsGetSettings ()
const GraphicsSettingsGetSettings () const
bool IdleCallback ()
bool KeyboardCallback (unsigned char key)
bool KeyboardSpecialCallback (int key)
bool MenuCallback (const int &iEvent)
bool MouseButtonCallback (int button, int state, unsigned keystate, int x, int y)
bool MouseMotionCallback (int pX, int pY)
void ReshapeCallback (int pWidth, int pHeight)
void InitGL (int width, int height)
void SetTitle (const std::string *pTitle)
void SetLegend (const Legend &pLegend)
LegendGetLegend ()
void SetViewResetMode (ViewResetMode pMode)
bool IsGLSupported () const
bool & GLSupport ()
const bool & GLSupport () const
bool IsVBOSuported () const
bool IsVBOUsed () const
const ViewGetCurrentView () const
int GetWidth () const
void SetWidth (int w)
int GetHeight () const
void SetHeight (int h)
int GetMouseMode () const
void DrawAccelStruct (const float[], const float[], const grid_t *grid)

Friends

class RContext
ViewManagerViewManagerInst (void)

Member Enumeration Documentation

Enumerator:
ViewReset_None 
ViewReset_BBoxOnly 
ViewReset_FullReset 

Constructor & Destructor Documentation

FemViewer::ViewManager::ViewManager ( int  destWidth = DFLT_IMAGE_WIDTH,
int  destHeight = DFLT_IMAGE_HEIGHT 
)

Here is the call graph for this function:

FemViewer::ViewManager::~ViewManager (  ) 

Member Function Documentation

void FemViewer::ViewManager::AddStatusMsg ( const std::string &  msg  ) 

Here is the caller graph for this function:

void FemViewer::ViewManager::AddView ( const View pView  ) 

Here is the call graph for this function:

Here is the caller graph for this function:

void FemViewer::ViewManager::ClearStatusMsg (  ) 

Here is the caller graph for this function:

void FemViewer::ViewManager::Display ( const Tile pTile  ) 

Here is the call graph for this function:

Here is the caller graph for this function:

void FemViewer::ViewManager::DisplayCallback (  ) 

Here is the call graph for this function:

Here is the caller graph for this function:

void FemViewer::ViewManager::DrawAccelStruct ( const float  minb[],
const float  maxb[],
const grid_t grid 
)

Here is the call graph for this function:

Here is the caller graph for this function:

const View& FemViewer::ViewManager::GetCurrentView (  )  const [inline]
GraphicData & FemViewer::ViewManager::GetGraphicData (  ) 

Here is the caller graph for this function:

int FemViewer::ViewManager::GetHeight (  )  const [inline]

Here is the caller graph for this function:

Legend& FemViewer::ViewManager::GetLegend (  )  [inline]

Here is the caller graph for this function:

int FemViewer::ViewManager::GetMouseMode (  )  const [inline]

Here is the caller graph for this function:

const GraphicsSettings* FemViewer::ViewManager::GetSettings (  )  const [inline]
GraphicsSettings* FemViewer::ViewManager::GetSettings (  )  [inline]

Here is the caller graph for this function:

int FemViewer::ViewManager::GetWidth (  )  const [inline]

Here is the caller graph for this function:

const bool& FemViewer::ViewManager::GLSupport (  )  const [inline]
bool& FemViewer::ViewManager::GLSupport (  )  [inline]

Here is the caller graph for this function:

bool FemViewer::ViewManager::IdleCallback (  ) 
void FemViewer::ViewManager::Init ( const BBox3D pBBox  ) 

Here is the call graph for this function:

Here is the caller graph for this function:

void FemViewer::ViewManager::InitGL ( int  width,
int  height 
)
bool FemViewer::ViewManager::IsGLSupported (  )  const [inline]
bool FemViewer::ViewManager::IsVBOSuported (  )  const [inline]
bool FemViewer::ViewManager::IsVBOUsed (  )  const [inline]
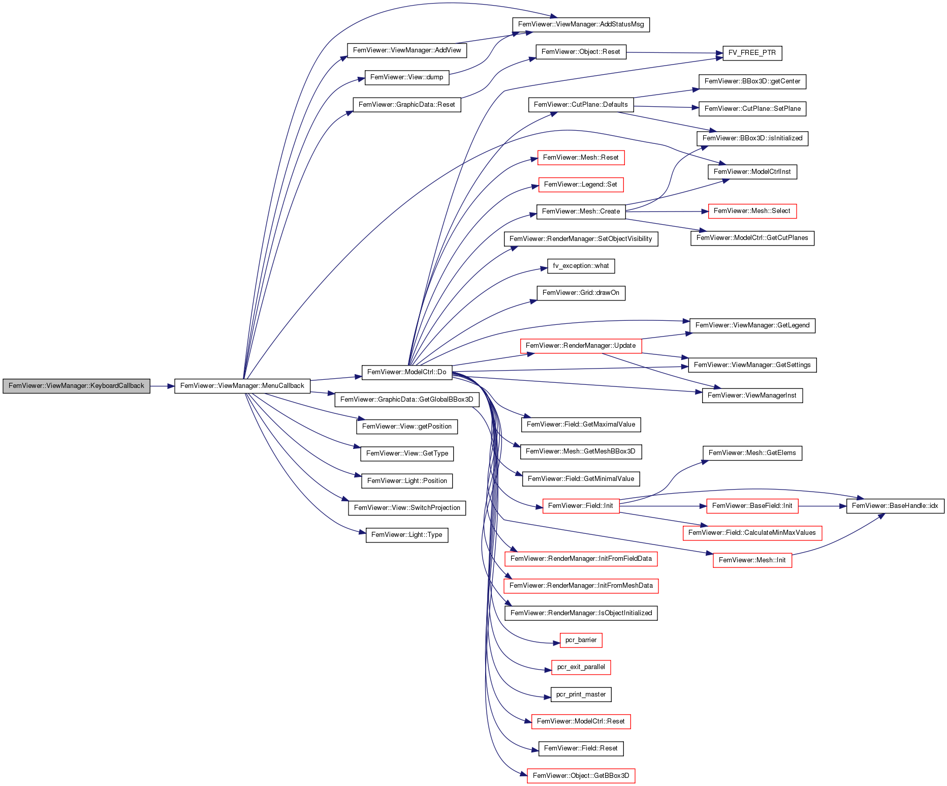
bool FemViewer::ViewManager::KeyboardCallback ( unsigned char  key  ) 

Here is the call graph for this function:

bool FemViewer::ViewManager::KeyboardSpecialCallback ( int  key  ) 
bool FemViewer::ViewManager::MenuCallback ( const int &  iEvent  ) 

Here is the call graph for this function:

Here is the caller graph for this function:

bool FemViewer::ViewManager::MouseButtonCallback ( int  button,
int  state,
unsigned  keystate,
int  x,
int  y 
)

Here is the call graph for this function:

Here is the caller graph for this function:

bool FemViewer::ViewManager::MouseMotionCallback ( int  pX,
int  pY 
)

Here is the call graph for this function:

Here is the caller graph for this function:

void FemViewer::ViewManager::Reset ( void   ) 

Here is the call graph for this function:

void FemViewer::ViewManager::ReshapeCallback ( int  pWidth,
int  pHeight 
)

Here is the call graph for this function:

Here is the caller graph for this function:

void FemViewer::ViewManager::SetHeight ( int  h  )  [inline]

Here is the caller graph for this function:

void FemViewer::ViewManager::SetLegend ( const Legend pLegend  ) 
void FemViewer::ViewManager::SetTitle ( const std::string *  pTitle  ) 
void FemViewer::ViewManager::SetViewResetMode ( ViewResetMode  pMode  )  [inline]
void FemViewer::ViewManager::SetWidth ( int  w  )  [inline]

Here is the caller graph for this function:


Friends And Related Function Documentation

friend class RContext [friend]
ViewManager& ViewManagerInst ( void   )  [friend]

The documentation for this class was generated from the following files:
 All Classes Namespaces Files Functions Variables Typedefs Enumerations Enumerator Friends Defines

Generated on 3 Jun 2020 for ModFEM by  doxygen 1.6.1